File:ACLS-tachycardia.png
Size of this preview: 800 × 390 pixels. Other resolution: 976 × 476 pixels.
Original file (976 × 476 pixels, file size: 20 KB, MIME type: image/png)
This chart is editable as part of the WikEM algorithm project
Login: info@wikem.org
Password: wikem1
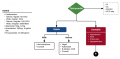
Original chart by Tom Fadial (http://ddxof.com/). Used with permission. Adapted from 2010 Handbook of Emergency Cardiovascular Care Link: https://www.lucidchart.com/documents/edit/8a876bae-d58e-4a27-8985-8d536d496cf0
File history
Click on a date/time to view the file as it appeared at that time.
| Date/Time | Thumbnail | Dimensions | User | Comment | |
|---|---|---|---|---|---|
| current | 16:57, 7 June 2016 | 976 × 476 (20 KB) | Tomfadial (talk | contribs) | {{WikEM algorithm project}} Adapted from 2010 Handbook of Emergency Cardiovascular Care Link: https://www.lucidchart.com/documents/edit/8a876bae-d58e-4a27-8985-8d536d496cf0 |
You cannot overwrite this file.
File usage
The following page uses this file:
